天然产物及其衍生物是药物、农药、香料、食品配料等领域重要的产品及原料,获取这些结构复杂分子的工业技术包括自然资源提取、化学方式合成、生物催化制备,以及上述方式的各类组合技术。随着基因工具的出现,极大推动了对天然产物生物合成工程的发展,加上遗传方法、分析技术、机器学习算法等一系列技术的迅速发展,生物合成工程已然成为天然产物生产的重要方式之一。而作为生物合成工程中最重要的生产者——酶,它的发展也非常值得我们关注。
生物酶在天然产物工业工程上的应用有两个主要的目标:一是生产其他合成方法无法获得的有价值的产品;二是通过提高过程生产率、效价和产量来降低成本。
目前天然存在的野生型酶并不一定适合在我们目前的一些工业条件,诸如标准微生物宿主生物、特定酸碱度、高温或高有机助溶剂等,这些极端的工业条件都会导致野生酶的活性降低甚至于丧失,从而令生产无法正常进行;抛开工业条件的影响,原料底物本身也会影响到野生酶的活性,不论是底物种类、辅因子再循环,还是高底物/产物浓度的耐受性等,都是我们在工业工程上更好地利用酶所必须要需要解决的问题。因此为了解决上述一系列问题,使野生酶在工业工程中能更好地发挥它们的作用,研究人员必须对它们进行必要的改造,以减轻这些限制,达到工业可行性所需生产率的目的。
部分工程酶类的开发情况(图表译自:Natural Product Reports期刊) 几十年来,生物工程技术的进步显著地缩短了天然产物的开发时间,比如通过经典的非定向诱变和筛选,生产抗生素和其他天然产物的微生物菌株得到了发展。除了经典的非定向诱变和筛选,现阶段研究人员还可以操纵原生或重组宿主中的单个基因并进行定向突变,从而发掘生物工程在工业上的的更多应用,尤其是生物酶在该领域的应用。
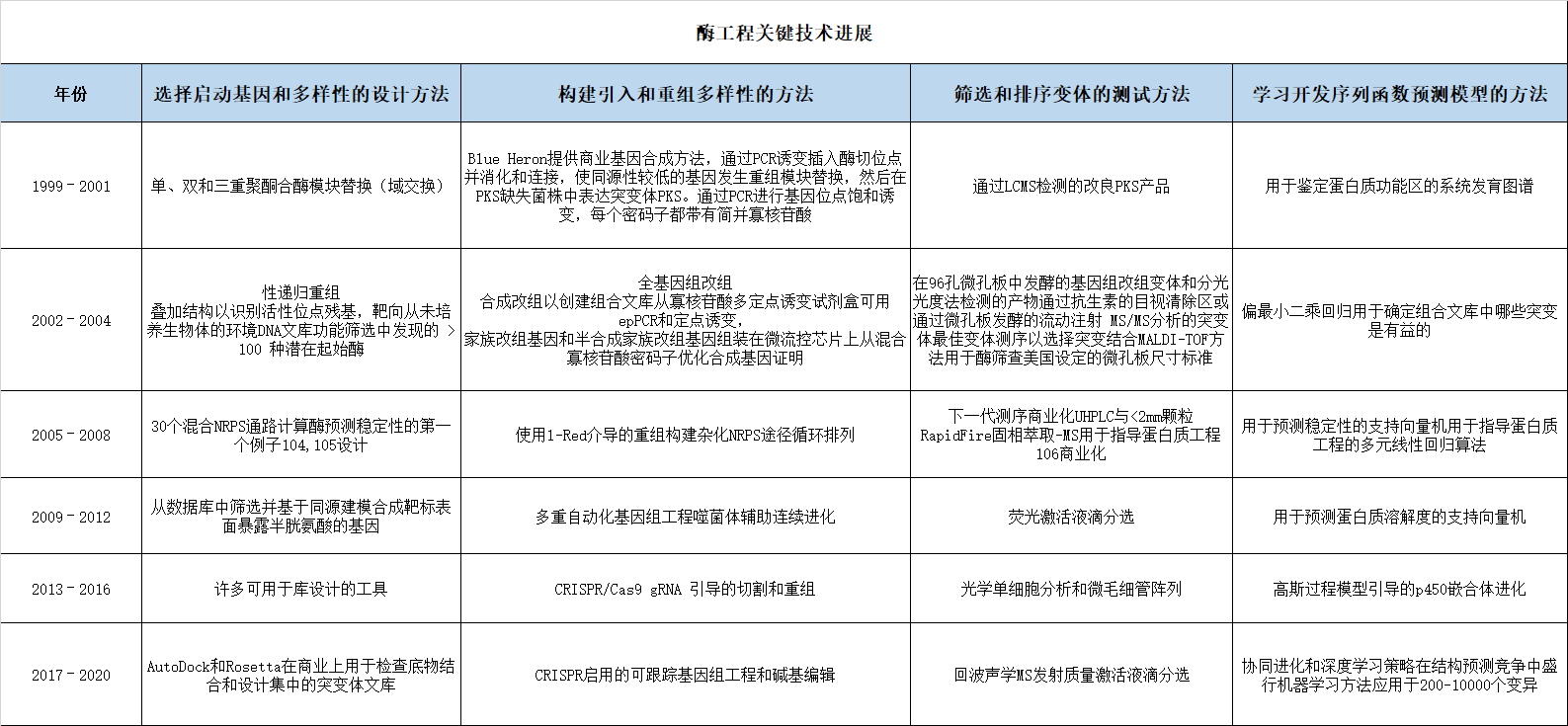
酶工程关键技术进展
(图表译自:Natural Product Reports期刊)
21世纪中期,生化研究领域产生了诸多重大技术进步,直接推动了生物工程领域的创新发展,颠覆了酶库的设计、构建、筛选、测序、分析和重组的方式。这些变化进一步加快了定向进化技术发展的步伐,特别是在酶的性能改善方面提供了多因素交叉研究等思路,使越来越多的酶类得以进化,推动工业工程应用技术的发展。因此设计和构建工程酶的文库对于其应用开发是至关重要的,这不仅有助于发掘生物酶类的潜在应用价值,还能够将在应用过程中发现的问题反馈回文库,进一步研究优化,得到更好的解决方案。研究人员对于文库创建的技术则是在生物酶定向进化的技术发展过程中得到的启发。
生物酶定向进化的工作流程
(图源:Natural Product Reports期刊)
从上图中我们可以看出,生物酶定向进化的工作流程一般遵循“设计-构建-测试-学习”的循环原则。研究人员一般会先从文献和数据库中鉴定潜在的起始基因,然后对该基因进行表达并检测分析所产生蛋白质的活性,从中筛选出具有最高期望活性的蛋白质,将对应的基因作为构建文库的模板。当文库中存在相应的模板后,研究人员就会采用各种策略进行文库的进一步设计,如继续构建、转换、表达、分析和测序等相关操作,以此获得更多的数据,然后再以这些数据为基础,构建序列结构功能模型。序列结构功能模型的建立为后续工作奠定了重要的基础,因为这些模型可以通过大数据分析对突变的有益有害性、序列的合适与否进行学习判断,并对相应的功能进行预测,对于其中有益的突变、合适的序列,该模型又会将其整合到随后的文库信息中。通过上述循环流程的不断优化,最终筛选出性能达到所追求最高期望目标的序列突变体,那么该生物酶的进化才算完成。
生物酶定向进化的工作流程看似一种流水线的生产方式,但实际上涵盖了多种技术和学科的交叉与融合,比如基因诱变、重组、剪辑、高通量筛选分析、底盘细胞的适配等;当研究人员成功设计创造了一种新型工程酶,还需要对该酶的适用条件进行研究,这就涉及到对温度、酸碱度、底物种类等各方面的研究内容。
(图源:网络) 合成生物学作为当下的前沿技术,综合囊括了物理、化学、生物、工程学等多学科及技术领域。从生物酶定向进化的循环原则可以看出,任何一项研究都是在践行“实践出真知”的理念,将文库理论信息作为指导,同时完善并发展自身的技术水平,以此为支撑,才能做到酶的定向进化,甚至可以以这一文库的方式为原型,发掘其他如原料衍生物等方面的应用。
结语 天然产物在不断发展的生物经济中起着至关重要的作用,对于生物技术产业这一领域而言,发掘更多有益于环境可持续、性能增强且具有成本效益等“绿色功能”的分子。不仅如此,我们还需要在生产过程中坚持开发和应用“绿色技术”,生物酶相关技术的发展历程也印证了这一理念。现阶段的DNA合成和测序技术、HTS分析方法、机器学习等方面技术飞速发展中,推动了酶工程平台的开发,提供了更多对工程化生物酶具有前瞻性的大数据信息 ,增长了生物技术在各个领域应用的竞争力。
本文内容译自Natural Product Reports期刊,原文请参考:Galanie Stephanie, Entwistle David, Lalonde James.《Engineering biosynthetic enzymes for industrial natural product synthesis》.[J].Natural product reports,2020.
封面图源:https://www.sohu.com/a/136988803_405142
